MyMO

During my time at MyMO I contributed to product evolution and advancements, the up-front research and product strategy on projects that balanced client and end-user needs while collaborating directly with clients and engineers. I developed and documented strategic frameworks and internal tools to streamline future projects.

** Hipaa laws limit my ability to showcase the work I created, below is a high level outline of my contribution

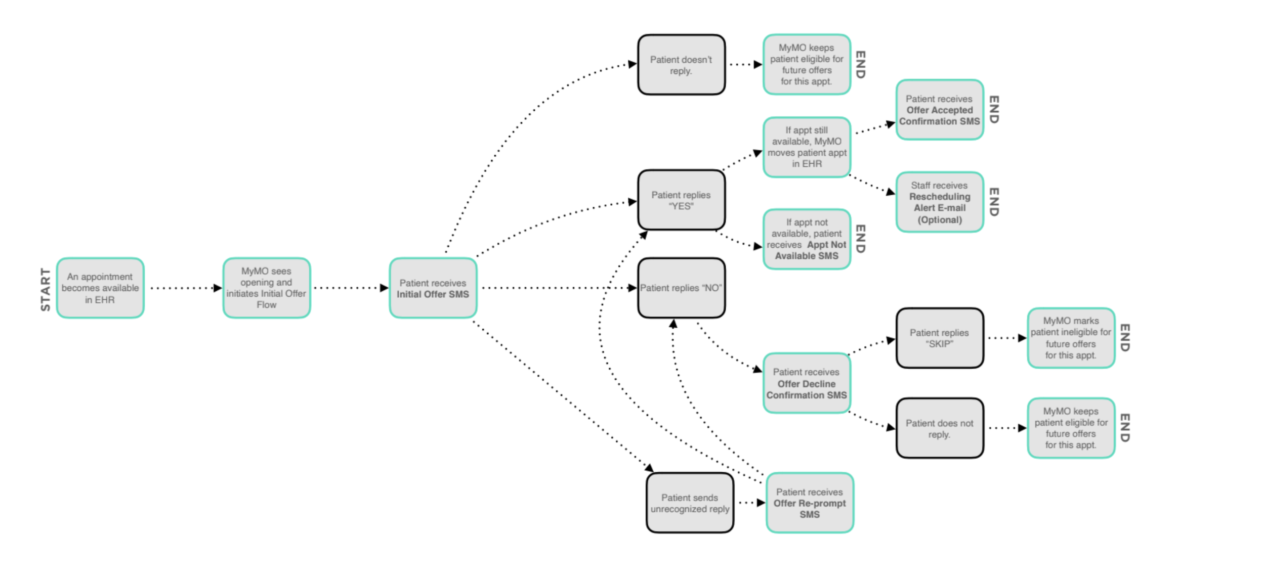
User journey


Creating a Seamless Registration


Determining which patients are eligible

All patients with a scheduled appointment and a mobile number in the EHR are eligible. MyMO will check provided phone numbers to see if they are textable mobile numbers, or landlines to determine eligibility.

Determining how MyMO interacts with patients

We have determined that the best registration process is to configure MyMO to contact both patients who are on the waitlist, and patients with scheduled appointments who are not on the waitlist.

Determining how MyMO handles patient opt-outs

If a patient replies “Stop” to opt-out of MyMO, MyMO will respond to the patient informing them that they have opted out and will no

longer receive texts from MyMO, and if they would like continue to send messages to reply “RESUME”. MyMO treats patients who reply

“Stop” as opting out of MyMO exclusively, and does not update the patient’s consent to text preference.